教育部重拳出手,全面弘扬中华优秀传统文化
发布时间:2020/8/8 17:46:12 浏览:4391次
教育部出手了,拉开全面复兴中华优秀传统文化的序幕。
手段是,通过高中课程标准,以高考为指挥棒,带动全社会复兴中华优秀传统文化。
在教育部发布的《普通高中语文课程标准》等20个文件中,首次明确了中华优秀传统文化的内涵。
下文是傅爸与一位朋友,就此问题的问答录……
问:高考会发生重大变化?
答:高考将全面更新与融入中华优秀传统文化内容。通过高考将全面复兴中华优秀传统文化。
问:变化依据是什么?
答:2020年6月3日,教育部发布《普通高中课程方案》(2017 年版 2020 年修订)与20门学科的《普通高中课程标准》(2017 年版 2020 年修订)。
(注:以下简称【课程方案】与【课程标准】)
问:上述文件与高考是什么关系?
答:上述两个文件中,
【课程方案】是总纲领文件。简单说就是高考的最高指示。
【课程标准】是《课程方案》的子文件,高中课程的性质、课程目标、核心素养、教学内容,教材编写、考试命题、教学质量、教学实施等。
课程标准决定高考的考试大纲、考试范围,考试内容等。
问:文件对优秀传统文化的描述是什么?
答:《课程方案》要求继承和弘扬中华优秀传统文化。
高中20门课程(不包括劳动教育课)的课程标准里面,均要求有机融入中华优秀传统文化。
(注:《普通高中语文课程标准》2017 年版 2020 年修订简称《语文》,其他科目同此)
问:中华优秀传统文化指的是哪些文化?
答:这个问题十分关键!社会各界一直对与哪些是中华优秀文化存在疑问,现在高中课程标准中给出了答案。
在《语文》要求的古诗文背诵推荐篇目:
(一)必修(10篇):
《论语》十二章、《劝学》、《屈原列传》、《师说 》、
《谏太宗十思疏 》、《答司马谏议书》等
(二)选择性必修(10篇):《论语》
《老子》又名 《道德经》、 逍遥游 《庄子》
季氏将伐颛臾 《论语》、大学(明德篇)《礼记》
中庸 《礼记》 、 《孟子》一则、 《毛诗序》
(三)选修诗词曲(40首)
静女 《诗经·邶风》、 无衣 《诗经·秦风》
离骚(帝高阳之苗)《屈 原》……
(四)关于课内外读物的建议
文化经典著作,如《论语》《孟子》《老子》《庄子》《史记》等。诗歌,如毛泽东诗词等。
在《语文》学业质量2-4中描述:
表现出对中华优秀传统文化的兴趣,喜欢学习汉语和汉字,喜欢积累优秀古代诗文,能主动梳理和探究语言材料中蕴含的中国传统文化内容。
在《数学》的教学实施案例中,通过杨辉三角,了解中华优秀传统文化中的数学成就,体会其中的数学文化,其中《详解九章算法》就是数学史上一个伟大成就。
同时,教材建议中,希望教材编写者重视中国传统文化中的数学元素
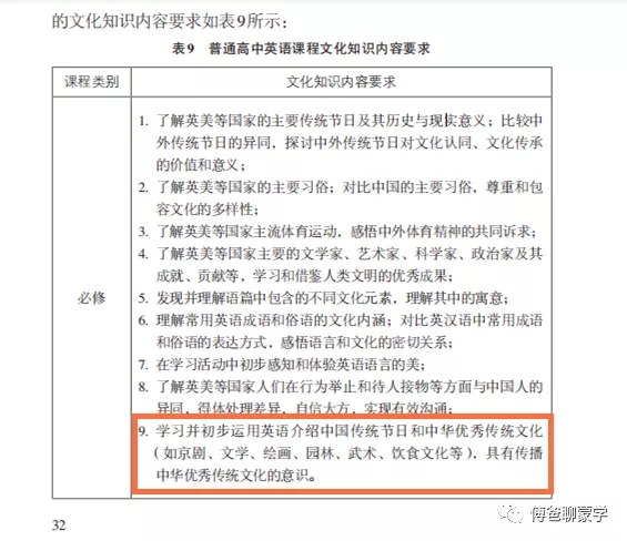
在《英语》等外语科目中,提出运用外语传播中华优秀传统文化。
英语成为向全世界传播中华文化的利器,这是很大的变化。
在《思想政治》的学业质量中要求:
论证中国特色社会主义文化源自于中华优秀传统文化
(这个提法属于首次)
在《思想政治》科目选修课程中要求:
1.1 简述老子的生平和著作,了解道家哲学的思想观点。
1.2 熟悉孔子的生平和思想,评析儒家哲学的代表人物和思想观点。
《艺术》培养学生“坚守中华文化立场,展现中华审美”的文化自觉和自信,为中华优秀文化艺术的创新性发展奠定基础。
【龙图腾】被首次写入教学案例中,同时还有《梅花三弄》、《十面埋伏》、《春江花月夜》、《二泉映月》被强调需熟知……
在《历史课程标准》中:历史教科书的内容要注重体现和弘扬中华优秀传统文化,使学生通过学习,认识中国历史与文化的发展,树立传承中华优秀传统文化的信念。
《体育》要求教材编写要重视和弘扬中华优秀传统文化中的武术以及民族民间传统体育等内容。
还有传统食醋文化,传统服饰文化,传统技术文化等等……
问:优秀传统文化在课程中的比重占多少?
答:在《语文》中,传统文化这个关键词出现44次。“文化传承与理解”是语文科目核心素养。在学习任务群中的比重如下图:
在选择性必修中占2学分,占比30%,在选修内容中占2学分,占比12%。
问:《课程方案》《课程标准》带来什么影响?
答:第一、将会对2020年9月入学的高一新生产生重大影响。三年后的高考将完全按照《课程标准》出题考试。新的高中教材估计已经在编写,在9月份开学前将面世。
第二、高中教师的教学计划,教学方案需要根据新《课程标准》全面融入中华优秀传统文化内容。
第三、高考这个中国最重要的考试,没有之一。它的重大变化将会向初中,小学,幼儿园传导,也会向各种课外培训,课程辅导全面传导。
第四、中华优秀传统文化在高考指挥棒的影响下,将会在全社会,全民族中达到最广泛的传播和学习。
问:教育部还有什么文件措施来弘扬传统文化?
答:教育部在6月5日全面推进高校课程思政建设,要求高校课程有机融入中华优秀传统文化。
教育部在4月份公布第二届中华经典诵读写讲通知。
问:普通家长如何应对这个变化?
答:对标高考,提前给小孩营造传统文化学习氛围。
跟上变化,提前学习中华优秀传统文化,在日常生活中融入传统文化的熏陶。
第一、建议给蒙学的小孩,开始亲子诵读《论语》《道德经》《诗经》……
第二、建议给小学的小孩,增加中华传统经典书籍作为课外读物。
教育部已经吹响全面复兴中华优秀传统文化的号角,华夏儿女们一起加入文化复兴的大业来。


